👋 I'm Wei, a Product & UX Designer
c7edbe9616161.560d6f65a8f47.jpg

Postcrossing App

Why we need an application for Postcrossing?

After interview with users on Postcrossing.com, I concluded these 2 scenarios that usually happens in their Postcrossing process. When people want to send out the postcard, they need to take a note of the recievers' address phisically to the post office. When they are travelling and come to really nice gift shops to pick up some postcards to send to people around the world, they need computers and WiFi to get on the website to gain the information. These are both very inconvinient. That's why we need an application that can help people send the postcard easily wherever they are.

Postcrossing App

– Featured on Behance's AIGA & Pantone Canvas & Pratt Portfolio Gallery

Product Designer

  • UX research, planning and wireframing
  • Visual design

Postcrossing is a postcard exchange project that invites everyone to send and receive postcards from random places in the world. 

After interview with users on Postcrossing.com, I concluded 2 scenarios for Postcrossing's App.

1) When people want to send out the postcard, they need to take a note of the receivers' address physically and buring to the post office.

2) When they are traveling and go to nice gift shops to pick up some postcards to send to people around the world, they need computers with WiFi to get on the website to get the information.

Both scenarios are very inconvenient. That's why we need an application to help people send the postcard easily wherever they are.

 

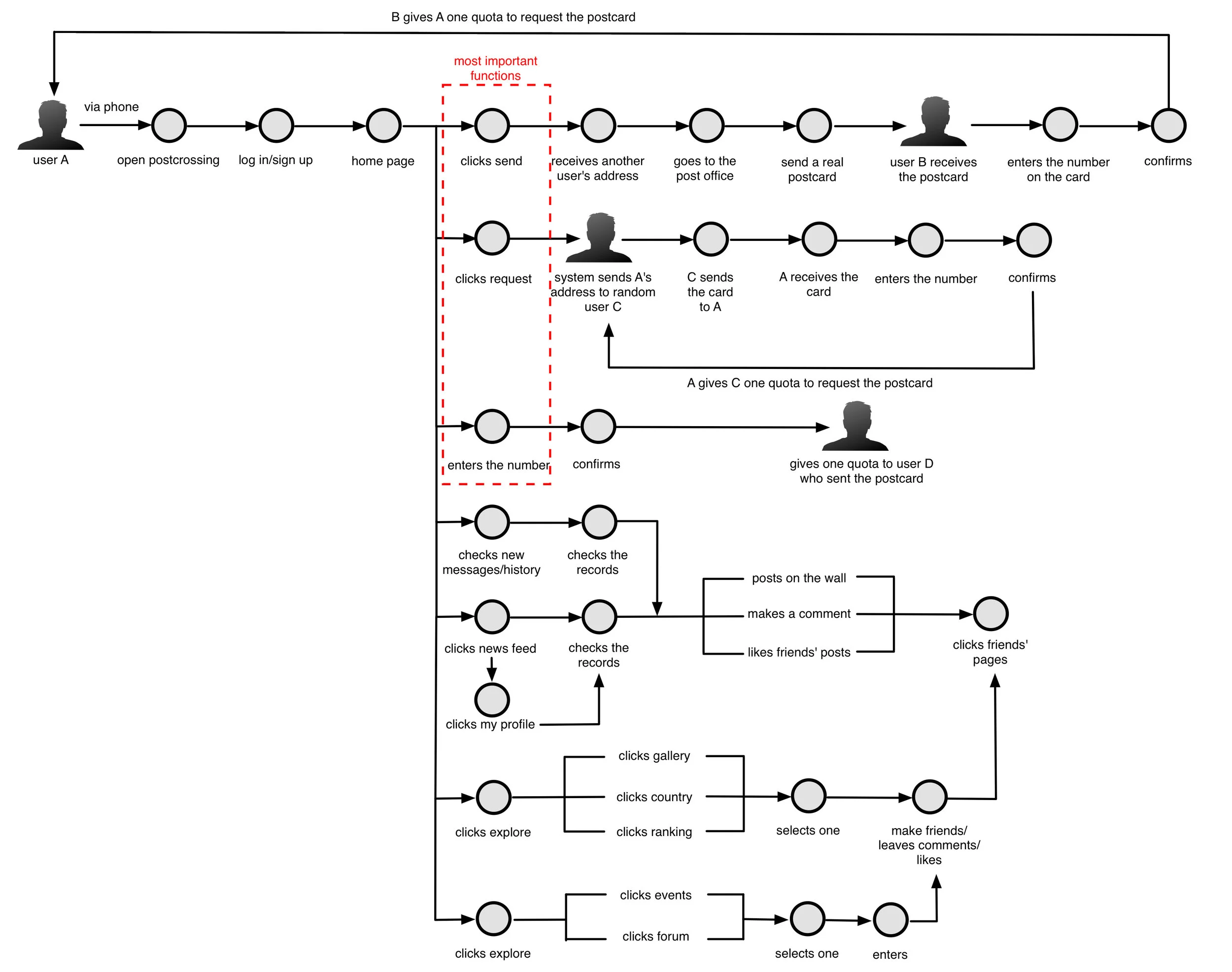
Flowchart about how users use Postcrossing

I interviewed users on Postcrossing.com and figured out the most important functions of the app are SEND, REQUEST and ENTER NUMBER rather than social networks on the website. 

 

Sitemap & Wireframe's Draft

During this process, I did user testing to make sure they can quickly use it without any specific instructions.

78e8269616161.560d6ee5e2e99.jpg
396fa39616161.560d6f67dbb69.jpg
396fa39616161.560d6f67dbb69.jpg
 

Visual Mockups